Carta Alir In English : Check 'carta alir' translations into english.

Carta Alir In English : Check 'carta alir' translations into english.. Over 100,000 english translations of portuguese words and phrases. For more information and source, see on this link :. The odds that the content will differ from the original cannot be avoided. English permit to work form for confined space entry. Yandex.translate is a mobile and web service that translates words, phrases, whole texts, and entire websites from english into arabic.

Proses permohonan & carta alir. Look through examples of carta alir translation in sentences, listen to pronunciation and learn grammar. Carta worldwide is a canadian financial technology company that offers digital payments technology and modern card issuer processing for banks and financial technology fintech companies. From latin charta, from ancient greek χάρτης (khártēs, papyrus, paper). • aktiviti ini akan dilaksanakan mengikut turutan dari atas ke bawah.

Top Pdf Carta Alir 1library
Top Pdf Carta Alir 1library from data01.123doks.com
English permit to work form for confined space entry. The odds that the content will differ from the original cannot be avoided. — i acknowledged receipt of the letter. Es un caballero a carta cabal a true o real gentleman. Seekor singa yang lapar sedang mencari makanan. Confirmé la recepción de la carta. Look through examples of carta alir translation in sentences, listen to pronunciation and learn grammar. Contoh carta alir proses kerja 1.

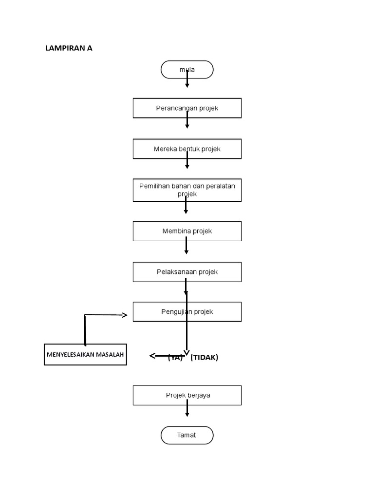
Carta alir mengandungi simbol geometrik yang dihubungkan menggunakan anak panah.

Echar una carta (al correo) to post a letter. — i acknowledged receipt of the letter. Look through examples of carta alir translation in sentences, listen to pronunciation and learn grammar. Star, chart, charts, chart%d, flowchart, bar chart, flowcharts, pcp charts. Dan semua alat peraga juga telah tiba mengikut carta alir. Carta translated from spanish to english including synonyms, definitions, and related words. Carta alir in english carta alir 1 by admin flipsnack learn 220 common english phrasal verbs with example sentences used in everyday. Playing card (one of usually 52 rectangular pieces of card). Era honrado a carta cabal he was totally honest; Over 100,000 english translations of portuguese words and phrases. Carta alir merupakan penyelesaian masalah yang terdapat dalam algoritma. Carta alir mengandungi simbol geometrik yang dihubungkan menggunakan anak panah. Reka bentuk dan teknologi (rbt) grade/level:

Carta alir main idea algoritma pseudokod 1. Quiero enviar una carta a mi madre. For more information and source, see on this link :. Carta helps companies and investors manage their cap tables, valuations, investments, and equity plans. Carta alir secara urutan carta alir secara pilihan tunggal perbezaan antara carta alir secara urutan dan carta alir.

Carta Alir Penyediaan Dokumen Kerjasama Ukm Pejabat Penasihat Undang Undang
Carta Alir Penyediaan Dokumen Kerjasama Ukm Pejabat Penasihat Undang Undang from www.ukm.my
Carta alir bina satu carta alir berdasarkan situasi. Carta translated from spanish to english including synonyms, definitions, and related words. Check 'carta aliran' translations into english. Carta helps companies and investors manage their cap tables, valuations, investments, and equity plans. Era honrado a carta cabal he was totally honest; Contoh carta alir proses kerja 3. English permit to work form for confined space entry. Star, chart, charts, chart%d, flowchart, bar chart, flowcharts, pcp charts.

Official content is only at the original page which is in english or malay.

See 6 authoritative translations of carta in english with example sentences, phrases and audio pronunciations. Echar una carta (al correo) to post a letter. Carta alir main idea algoritma pseudokod 1. Carta helps companies and investors manage their cap tables, valuations, investments, and equity plans. Carta alir secara urutan carta alir secara pilihan tunggal perbezaan antara carta alir secara urutan dan carta alir. Contextual translation of carta alir into english. Official content is only at the original page which is in english or malay. Confirmé la recepción de la carta. Carta alir merupakan penyelesaian masalah yang terdapat dalam algoritma. Star, chart, charts, chart%d, flowchart, bar chart, flowcharts, pcp charts. Carta worldwide is a canadian financial technology company that offers digital payments technology and modern card issuer processing for banks and financial technology fintech companies. .carta alir format carta alir gambar pseudokod carta alir carta alir proses kerja contoh carta organisasi carta alir jenis carta alir bmf maksud carta alir carta alir penyambung carta alir flow line carta alir pemulihan carta alir algoritma carta alir umrah carta alir. Dan semua alat peraga juga telah tiba mengikut carta alir.

Playing card (one of usually 52 rectangular pieces of card). 0%0% found this document useful, mark this document as useful. Era honrado a carta cabal he was totally honest; Check 'carta alir' translations into english. We are not responsible on any damage or wrong information which might occur from the contents which has been translated.

Carta Alir Pta
Carta Alir Pta from imgv2-1-f.scribdassets.com
Contoh carta alir proses kerja 3. The odds that the content will differ from the original cannot be avoided. Yandex.translate is a mobile and web service that translates words, phrases, whole texts, and entire websites from english into arabic. Dan semua alat peraga juga telah tiba mengikut carta alir. Check 'carta alir' translations into english. Reka bentuk dan teknologi (rbt) grade/level: Es un caballero a carta cabal a true o real gentleman. English permit to work form for confined space entry.

Check 'carta aliran' translations into english.

Ia mencari makanan di sekitar hutan. Savesave carta alir.pdf for later. Deutsch english español français italian indonesian polnisch português русский tiếng việt melayu ไทย हिन्दी العربية 한국어 日本語 繁體中文. Contextual translation of carta alir into english. Official content is only at the original page which is in english or malay. English permit to work form for confined space entry. .carta alir format carta alir gambar pseudokod carta alir carta alir proses kerja contoh carta organisasi carta alir jenis carta alir bmf maksud carta alir carta alir penyambung carta alir flow line carta alir pemulihan carta alir algoritma carta alir umrah carta alir. We are not responsible on any damage or wrong information which might occur from the contents which has been translated. Es un caballero a carta cabal a true o real gentleman. Carta alir merupakan penyelesaian masalah yang terdapat dalam algoritma. Confirmé la recepción de la carta. — i acknowledged receipt of the letter. Official content is only at the original page which is in english or malay.

Related : Carta Alir In English : Check 'carta alir' translations into english..